COVID-19 Adjusted Treatment Pathways
Community Physiotherapy are now injecting all patients, both high and low risk with the only caveat is that we will leave 2 weeks prior or after vaccination to inject (June 2021)
Steroid joint injections are not currently being performed at UHCW in Musculo-Skeletal / Orthopaedics / Radiology. Please do not currently refer to UHCW for this purpose.
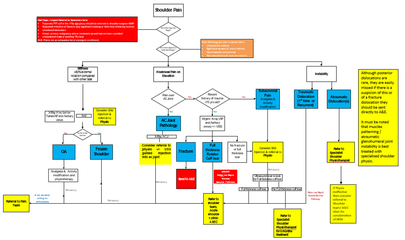
Pain in Shoulder and Upper Arm
Shoulder pain can radiate as far as the elbow
Pain in the side of the neck, trapezius and shoulder blade is likely to be related to the neck rather than the shoulder
Pain in Shoulder and Upper Arm with Stiffness
Stiffness with external rotation reduced to less than 50% of the opposite shoulder (if unilateral)
Management
- Analgesia for 4-6 weeks then plain X ray (AP and axillary) if no better or severe pain
- If age less than 60 AND X ray normal the patient has a FROZEN SHOULDER
- If mild – moderate consider injection Gleno-Humeral Joint
- If severe pain / night pain / interference with ADLs refer to secondary care
If X ray shows OA at Gleno-Humeral Joint (GHJ) treat symptomatically with analgesia physiotherapy or injection if appropriate. Refer to secondary care if severe pain / night pain / interference with ADLs
Pain in Shoulder and Upper Arm with Weakness
Cannot lift arm away from side above shoulder height and resist downward pressure at 90 degrees (with normal external rotation)
Management <70 years
- If <70 years and pain significant for 3 months and struggling with overhead activities (with weakness / loss of movement) – refer for ultrasound
- No tear or partial tear (on US) consider infection and physiotherapy
- Full thickness tear – refer secondary care
Management >70 years
Plain X ray no arthritis – consider injection and physiotherapy
If no improvement after 3 months – ultrasound and refer to secondary care
Pain on Top of Shoulder / Acromio-Clavicular Joint (ACJ)
- If mild / moderate pain treat symptomatically with analgesia / physiotherapy / injections
- If moderate / severe pain – plain X ray and consider injection and ultrasound
- If no better after 3 months and X ray shows OA in ACJ refer to secondary care
About Shoulder & Elbow Conditions
Frozen Shoulder
- Patient 40-60 years
- Pain severe and deteriorating over several weeks
- Night pain and significant stiffness (<50% range of external rotation, internal rotation hand only to buttock)
Investigations:
Plain X ray to exclude Gleno-Humeral OA or Avascular Necrosis
Treatment:
- Mild-moderate: Injection Gleno-Humeral Joint and refer physiotherapy
- Severe: Refer secondary care
Osteoarthritis
- Patient > 50 years
- Deterioration over months / years
- Stiffness with gradual deterioration over time
- Stiffness with movement
Investigations
Plain X ray
Treatment
Mild-moderate treat systematically
Failure of conservative treatment / moderate / severe – refer secondary care
Shoulder Impingement
- Patient 18-75 years (ie all age groups)
- Pain in upper arm radiating to elbow on elevation / overhead activities / behind back with weakness secondary to pain
- Painful arc
- Passive external rotation preserved
Investigations
- < 40 years – none
- > 40 years – ultrasound ONLY if failed non-operative treatment
Treatment
< 40 years analgesia physiotherapy (extended course with shoulder physiotherapist
If pain significant consider injection
> 12 months refer secondary care for second opinion (surgical treatment not indicated)
Rotator Cuff Tear
Patients > 40
Younger patients often have history of trauma
Pain in upper armor elbow on elevation, difficulty with lifting arm / overhead activities and weakness.
Generally preserved external rotation (passive)
Investigations
- Moderate pain <70 years – failed non operative treatment – ultrasound
- Significant pain <70 years – ultrasound
- Significant pain >70 years Plain X ray and (if failed non operative treatment) arrange ultrasound
Treatment
<70 years with tear / severe pain – refer secondary care
>70 years and X ray normal – treat symptomatically
If symptoms >6 months and no improvement ultrasound and refer
If X ray shows OA refer to OA section
Acromio-Clavicular Joint
Patient 18-70 years
Pain directly over AC joint with pain on overhead activities, tender ACJ on examination with high arc of pain
Investigations
Plain X-ray
Treatment
Mild pain – symptomatic treatment analgesia physiotherapist
Moderate / severe pain – injection and physiotherapy
If failure to respond or recurrence of symptoms – refer secondary care
Instability
Patients 15-40 years
History of trauma and dislocation for most but can be spontaneous in teenagers
Ongoing feeling of instability or lack of trust in shoulder
Investigations
Acute (attendance at A&E locally or elsewhere) refer to Fracture Clinic
Chronic (several episodes over a number of years) – refer to physiotherapy or secondary care if no better
Immediate Referral Secondary Care
- Trauma (fall / lifting injury) and unable to lift arm if <70 years
- Severe pain (night pain, pain at rest, significant disruption ADLs) with suboptimal response to strong analgesia
- Suspicion of tumour (painful enlarging lump, suspicious X ray, systemic symptoms – weight loss, night sweats, unwell)
- Suspicion of infection – severe pain, reduced range of movement, systemic symptoms
Updated Referral Pathway November 2021

Leave feedback
You must be logged in to post a comment.